郑月娟、王海坤和章海兵团队发现调节性T细胞稳态维持的关键分子机制
调节性T细胞(Treg)是适应性免疫系统中专职负调控免疫应答的T细胞亚群,Treg细胞数量和功能的稳定性对抑制许多疾病,如自身免疫性疾病的发生至关重要。目前认为,T细胞受体(TCR)信号和IL-2细胞因子信号是维持Treg细胞稳态中的关键外源信号,其介导的胞内线粒体凋亡相关分子如Bim,Mcl-1,Bcl-2等发挥重要作用。然而,Treg细胞的稳态调控机制仍很不清楚。
国际著名学术期刊Cellular & Molecular Immunology(SCI 1区,IF=24.10)在线发表了成人在线 郑月娟课题组与同济大学附属东方医院王海坤课题组、中国科学院章海兵课题组合作的研究论文“RIPK1 Plays a Crucial Role in Maintaining Regulatory T Cell Homeostasis by Inhibiting both RIPK3 and FADD-Mediated Cell Death”,该研究发现受体相关蛋白激酶1(receptor-interacting protein kinase 1,RIPK1)在维持Treg细胞和常规CD4+ T细胞(Tconv)的稳态的机制不同,Treg细胞中RIPK1蛋白通过抑制FADD和RIPK3介导的凋亡和坏死促进Treg细胞的存活,而在常规CD4+ T细胞中,RIPK1主要通过抑制凋亡促进 CD4+ T细胞的存活。

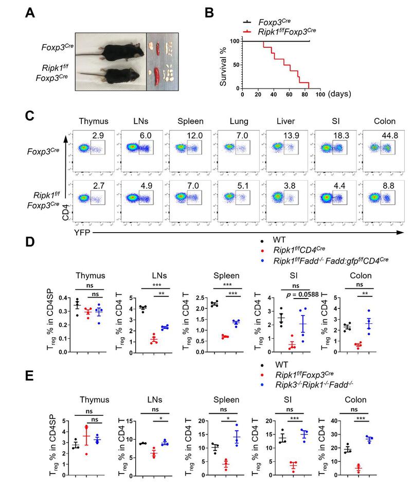
TCR信号和IL-2细胞因子信号是维持Treg细胞稳态中的关键信号,研究团队发现RIPK1的表达主要受 TCR信号调控,TCR激活可显著上调RIPK1的表达,而RIPK1的表达不受IL-2信号调控。利用Treg细胞中特异敲除RIPK1的小鼠发现,缺失RIPK1的Treg细胞虽能在胸腺中正常发育成熟,并拥有正常的增殖能力,但在外周容易发生过度的细胞死亡,导致小鼠出现严重的致死性自身免疫性疾病。利用T细胞中同时敲除RIPK1和FADD,发现大部分常规CD4+ T细胞(Tconv)可以被挽救,而Treg细胞只能被部分挽救。进一步同时敲除RIPK1,FADD和RIPK3后,Treg细胞死亡可被完全挽救(Fig. 1)。通过系列的小鼠模型的建立和分析,该研究阐明了Treg细胞中RIPK1通过同时抑制凋亡和坏死,从而调控Treg细胞的稳态。该研究成果不仅加深了对T细胞稳态分子机制的认识,同时为靶向Treg细胞治疗炎症、自身免疫病、肿瘤提供了潜在重要靶标。

Figure 1. Treg细胞特异性敲除RIPK1导致致死性的系统性自身免疫反应
Treg细胞特异敲除RIPK1小鼠出现自身免疫性疾病
Treg细胞特异敲除RIPK1小鼠生存曲线
Treg细胞特异敲除RIPK1导致Treg细胞比例大幅降低
敲除FADD能部分挽救RIPK1敲除导致的Treg细胞死亡
同时敲除FADD和RIPK3能完全挽救RIPK1敲除导致的Treg细胞死亡
成人在线 郑月娟课题组和同济大学附属东方医院王海坤课题组(原中科院上海巴斯德研究所王海坤课题组)建立了长期合作关系,除了上述学术成果,在靶向Treg和Th17细胞的中医药单体的筛选、鉴定及机制研究也取得了重要进展,并联合培养了谢楠茜、陶艺文等多名研究生。